基本信息
- 项目名称:
- 便携式防辐射超声雾化器
- 来源:
- 第十二届“挑战杯”省赛作品
- 小类:
- 生命科学
- 大类:
- 科技发明制作B类
- 简介:
- 本品克服旧式产品体积大、辐射性高、强制性吸药等不足,提供具有美观、携带方便、较好防辐射、更人性化吸药方式功能的新型便携式超声雾化仪。本超声雾化仪主要采用了玻璃钢类复合防辐射材料,从而大大有效地降低辐射对使用者的消极影响。同时,本实用新型超声雾化器一改旧式面罩式吸药管,在机身出气的顶部与之连接的导气管应用可调控气流量的耳麦式吸药管。同时,外观处还采用中国传统的葫芦形状,取义“悬壶济世”。
- 详细介绍:
- 本实用新型涉及一种中药服药构件,具体是一种超声雾化器。其需要解决的技术问题是,克服旧式产品体积大、辐射性高、强制性吸药等不足,提供一种具有美观、携带方便、较好防辐射、更人性化吸药方式功能的新型便携式超声雾化仪。本实用新型的超声雾化仪主要采用了玻璃钢类复合防辐射材料,与传统的铅板制品相比较,其衰减曲线好、造价低、成型性好、散射小,因而可广泛用于x射线等的防护。另外,含混合镧系元素的x射线防护材料的优点是射线吸收能力强、成本低和重量轻。从而大大有效地降低辐射对使用者的消极影响。防辐射的具体技术方案是,除产品外壳可视性透明部分采用普通的ABS塑料,其他部分则采用新型玻璃钢类复合防辐射材料。同时,本实用新型超声雾化器一改旧式面罩式吸药管,在机身出气的顶部与之连接的导气管应用可调控气流量的耳麦式吸药管。本实用新型具有防辐射、自主吸药的优点。同时,外观处还采用中国传统的葫芦形状,取义“悬壶济世”,并在其表面进行各种工艺修饰。用途有: 治疗:药氧吸入的主要成分为氧气与药物的混合体——药氧气溶胶。药氧能有效的改善组织的无氧代谢和乏氧代谢,达到治疗鼻炎等病症。同时将出气口放到相应的皮肤部位,亦可达到治疗皮肤病的作用 保健:氧气作为载体与药物形成药氧气溶液,经人体吸入增加血氧含量,提高血氧分压,增强血氧弥散能力,改善心,脑,肺组织的供血,供氧,大大提高治疗效果,增强人体免疫功能,达到保健治疗的目的。 美容:雾化颗粒经表皮直接透入,能在常温下使水溶性药物形成雾化态,其物质分子运动的能量增加,且易于到达表皮任何部位,使皮肤的水合程度迅速提高,物质的渗透性增强,有利于达到药物的有效浓度,迅速软化毛孔中的污垢油腻,清除死皮细胞和毛孔中其他阻塞物,从而达到肌肤排泄通畅的目的,保持皮肤红润,光泽,细腻,增强皮肤弹性,延缓衰老过程。可将牛奶或稀释后的蜂蜜水加入药杯进行雾化,其雾化后的颗粒可改善皮肤,减少皱纹。加入各种水果汁还能起到水果美容的效果。如:苹果汁(可防治皮肤干燥,痤疮和老年斑),柠檬汁(有助于祛除脸上死掉的细胞),葡萄汁(提供养分,并有消毒作用,对祛除口角、眼角的皱纹有疗效),桃汁(有柔化干性皮肤,祛除皱纹的效果),橙汁(适合中性皮肤),樱桃汁(含微量铁元素,可促进血红蛋白的生成,补血,可使脸色红润)。 轻负离子的功效:药液在超声作用下形成的雾粒具有空气离子的作用。高浓度的轻负离子,可使人注意力集中,精神振奋。对呼吸系统,免疫系统,神经系统及造血机能等疾病均有辅助疗效。在保健上,每天吸收高浓度轻负离子后,人体肺部吸氧功能可增加20%,二氧化碳派出可增加14.5%。对人体的精神,情绪,思维,记忆力等,都有一定的增强和提高。
作品专业信息
设计、发明的目的和基本思路、创新点、技术关键和主要技术指标
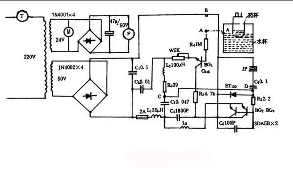
- 设计目的:改良现有的超声雾化器体积大、不易携带、辐射强、性价比低等不足。 设计思路:利用超声雾化器将药液雾化成气体,并用防辐射材料包裹. 创 新 点:体积小、便于携带、防辐射、性价比高等 技术关键:超声雾化器、玻璃钢复合防辐射材料 技术指标:超声波频率 2.4MHz 雾化粒子大小 0.5~5微米 药杯容量 80ml 容器容量 120ml 雾化量 ≥4ml/min 工作电压 DC24V 额定功率 48W
科学性、先进性
- 本实用新型的科学性在于它本质是一种超声雾化器。 通过超声的空化作用,使液体在气相中分散,将药液变成雾状颗粒(气溶胶)。但超声雾化器极易产生辐射,对人体和动物产生伤害。玻璃钢类复合防辐射材料也是日益受到重视的防辐射材料,它是一种玻璃纤维增强的复合材料,其防辐射成分主要是铅、硼、钡的化合物。本实用新型的超声雾化仪除产品外壳可视性透明部分采用普通的ABS塑料,同时,本实用新型超声雾化器一改旧式面罩式吸药管,在机身出气的顶部与之连接的导气管应用可调控气流量的耳麦式吸药管。
获奖情况及鉴定结果
- 该作品于2011年4月18日在山东省知识产权局通过专利局初审和流程管理部评审,并已递交国家知识产权局。
作品所处阶段
- 专利申请阶段
技术转让方式
- 专利转让的主动许可方式
作品可展示的形式
- 模型、现场演示、图片
使用说明,技术特点和优势,适应范围,推广前景的技术性说明,市场分析,经济效益预测
- 本实用新型涉及一种中药服药构件,具体是一种超声雾化器。克服旧式产品体积大、辐射性高、强制性吸药等不足,提供一种具有美观、携带方便、较好防辐射、更人性化吸药方式功能的新型便携式超声雾化仪。本实用新型的超声雾化仪主要采用了玻璃钢类复合防辐射材料,与传统的铅板制品相比较,其衰减曲线好、造价低、成型性好、散射小,因而可广泛用于x射线、γ射线等的防护。根据我们的市场调研,该类产品在市场上缺乏,我们参照同类产品将价格定为150元左右,而本产品本省的成本通过我们估算在66元左右,这样利润空间便是84元。
同类课题研究水平概述
- 目前各种各样的超声雾化技术日益成熟起来,其功能日益增强且方便实用。超声雾化器利用电子高频震荡(振荡频率为1.7MHz 或2.4MHz,超过人的听觉范围),通过陶瓷雾化片的高频谐振,将液态水分子结构打散而产生自然飘逸的水雾,不需加热或添加任何化学试剂。与加热雾化方式比较,能源节省了90%。另外在雾化过程中将释放大量的负离子,其与空气中漂浮的烟雾、粉尘等产生静电式反应,使其沉淀,同时还能有效去除甲醛、一氧化碳、细菌等有害物质,使空气得到净化,减少疾病的发生。但这种超声雾化器极易产生辐射,对人体和动物产生伤害。 近几年来,玻璃钢类复合防辐射材料也是日益受到重视的防辐射材料,它是一种玻璃纤维增强的复合材料,其防辐射成分主要是铅、钨、钡的化合物。与传统的铅板制品相比较,其衰减曲线好、造价低、成型性好、散射小,因而可广泛用于x射线等的防护。另外,含混合镧系元素的x射线防护材料的优点是射线吸收能力强、成本低和重量轻。 但是,这两种技术并没有很好的结合到一起,旧式产品体积大、辐射性高、强制性吸药等不足给消费者带来不便,相比这些不足,本实用新型具有防辐射、自主吸药的优点,同时,外观处还采用中国传统的葫芦形状,取义“悬壶济世”,并在其表面进行各种工艺修饰。同时,本实用新型超声雾化器一改旧式面罩式吸药管,在机身出气的顶部与之连接的导气管应用可调控气流量的耳麦式吸药管。是一种具有美观、携带方便、较好防辐射、更人性化吸药方式功能的新型便携式超声雾化仪。






